4000亿国产算力航母:芯片巨头合并超算巨头
双双停牌
西风 发自 凹非寺
量子位 | 公众号 QbitAI
中国算力巨震,海光信息、中科曙光两大巨头官宣拟合并!
就在昨晚,上交所披露双方“关于筹划重大资产重组的停牌公告”:
正在筹划由海光信息通过向公司全体A股换股股东发行A股股票的方式换股吸收合并中科曙光,并发行A股股票募集配套资金。

根据公告,为保证公平信息披露,维护投资者利益,避免造成公司股价异常波动,两家公司A股股票自5月26日开市时起开始停牌。
预计停牌时间不超过10个交易日。
这一消息如同一颗深水炸弹,瞬间引爆资本市场与科技行业。
芯片与超算的强强合体
吸并方海光信息,公司全称海光信息技术股份有限公司,2014年成立。
2022年08月12日,海光信息在上交所科创板上市,公司证券代码为688041,发行价格36元/股。
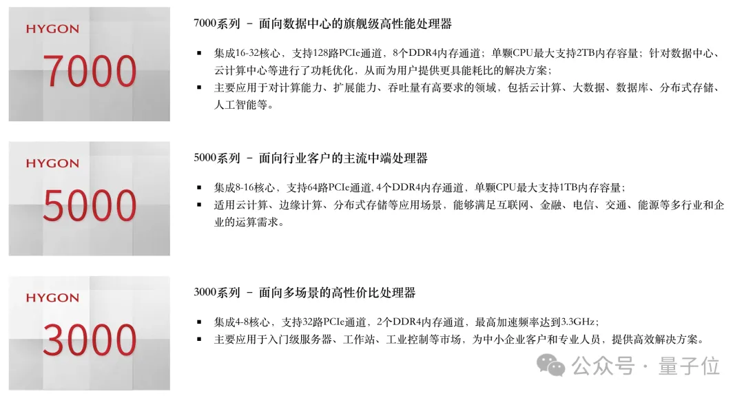
公司聚焦高端CPU、通用GPU等计算机芯片产品和系统的研发,包含3000、5000、7000三大产品系列:

早在2016年,海光信息与AMD共同成立合资子公司并获得AMD技术授权,处理器兼容市场主流x86指令集。
据其官网介绍,在高性能处理器核心技术自主研发方面,海光信息已拥有全球授权专利891项,累计申请专利1821项,已登记软件著作权259项,拥有集成电路布图专有权250项。
其产品已广泛应用于企业计算、云数据中心、大数据分析,边缘计算等众多领域,并在AI浪潮中抢占先机。
比如自主研发异构计算平台,提供全面的开发者工具,包括编译器、训练框架、推理框架、大模型套件等全栈能力。海光信息还是首批宣布适配DeepSeek的芯片企业之一。
根据海光信息公开的2025年第一季度报告,其Q1营业收入24亿元,同比增长50.76%;归母净利润5.06亿元,同比增长75.33%。
主要因通用计算与AI计算市场需求增加,产品竞争力提升。


同时,报告中还显示,海光信息第一大股东即为中科曙光,持股比例27.96%。


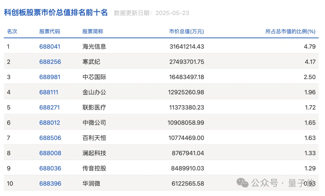
截至上周五休市,海光信息股价为136.13元/股。

总市值为3164.12亿元,在上交所科创板股票市价总值排名第一。

被吸并方中科曙光,公司全称曙光信息产业股份有限公司,2006年成立。
2014年,中科曙光在上交所主板上市。
中科曙光一直专注于服务器领域的研发、生产与应用,在高性能计算机领域有非常深厚的积累。

其在全国各地拥有3大智能制造生产基地、5大研发中心,全国50多个城市都有其部署的城市云计算中心。

根据中科曙光公开的2025年第一季度报告,其Q1营业收入达25.86亿元,同比增长4.34%;归母净利润1.86亿元,同比增长30.79%;经营活动现金流净额-11.18 亿元,同比净流出扩大(上年同期-4.94亿元)。


截至上周五休市,中科曙光股价为61.90元/股,总市值为905.72亿元。
另外,关于这次两家合体,公告中还声明:
本次重组的具体方案以双方进一步签署的交易文件为准。本次重组尚需履行必要的内部决策程序并需经有权监管机构批准后方可正式实施,能否实施尚存在不确定性。
参考链接:
[1]https://www.hygon.cn/investor
[2]https://www.sugon.com/investor/affiche#
[3]https://www.sse.com.cn/disclosure/listedinfo/announcement/


